光激活探针是小分子荧光探针的重要衍生物,具有时间可控的成像能力。然而,传统的光激活探针受到辅助光波长短、光照时间长和缺乏分析物的限制,难以实现时间控制的成像应用。因此,急需设计出一种响应快速、组织伤害低且具有识别底物的光激活探针用于生物组织的定时可控成像。
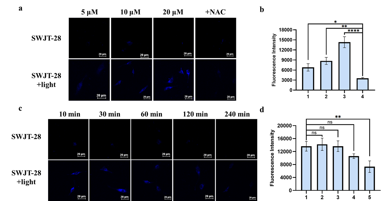
近期,点点taptap官方网站王雅雯教授带领研究团队合成了一种以四嗪为识别基团的荧光探针SWJT-28,并首次提出“光辅助激活”策略。研究表明,该探针可以在450nm的蓝光照射下快速与超氧阴离子发生反应并产生荧光。与传统的接力识别策略不同,该探针需要蓝光和超氧阴离子同时存在才能开启荧光,实现了一步激活,显著缩短了光照和响应时间(<40秒)。这种新的反应方式可以帮助监测细胞中超氧阴离子在任意时间点的浓度以及整体波动情况。基于此,作者成功将其应用于HeLa细胞和氧葡萄糖剥夺模型的时间控制成像,验证了SWJT-28在氧化还原研究中的实用性。
团队以“A Tetrazine-based Light-Assisted Activation Probe for Time-Controllable Monitoring of O2•‒”为题发表在分析化学类顶级期刊《Analytical Chemistry》上。其中点点taptap官方网站2022级博士研究生冯雨安为第一作者,点点taptap官方网站王雅雯教授和彭羽教授、生命科学与工程学院的谭睿教授为共同通讯作者。本研究得到了国家自然科学基金(22471224)和中央高校基本科研业务费专项资金(2682024CX043)的支持。
文章链接:https://doi.org/10.1021/acs.analchem.5c02848
图文展示:

图1.基于四嗪基团的光辅助激活探针的设计与合成

图2.SWJT-28的体外测试

图3.SWJT-28的在HeLa细胞和HT22细胞中的定时成像实验

图4.SWJT-28在OGD模型中的定时成像实验