研究生公告

【转】关于开展公司产品环节导师抽检工作的通知

作者: 日期:2024-10-28 10:52 点击数:

各研究生导师及研究生:

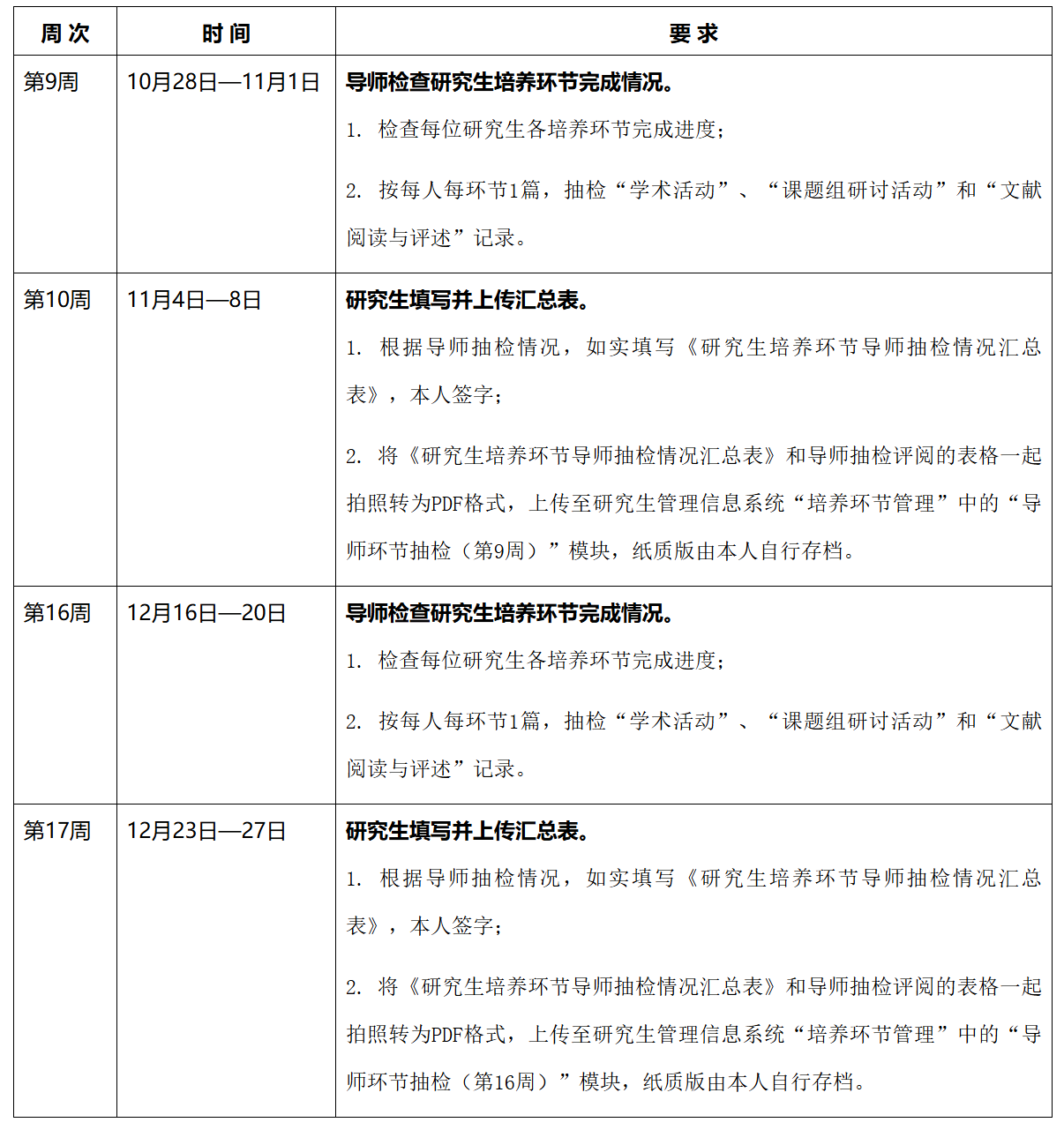
为了做好对公司产品过程管理的质量督导,保障公司产品过程质量,按照《点点taptap官方网站公司产品过程管理与质量督导实施办法 》要求,每学期第 9 周和第 16 周为“导师抽检周”, 每学期第 11 周和第 18 周为“抽检归档周”。本学期抽检对象为2023级和2024级所有研究生,具体工作安排如下:


     请导师和研究生在规定时间内完成培养环节的抽检和归档工作。

研究生院培养办公室

2024年10月27日